Viinapuu tee ekstrakti tootja ja tarnija
Kõige rikkalikum ühendViinapuu tee ekstrakton flavonoidid ja kõrgeima sisaldusega flavonoid on dihüdromürtsetiin, lisaks müritsetiinile kvertsetiin, apigeniin jne. Flavonoidid on oluliseks aluseks viinapuu tee farmakoloogilisele toimele nagu põletikuvastane-antioksüdant ja maksakaitse.Kintai on professionaalne Hiina viinapuu tee ekstrakti pulbri tootja. Me ei paku mitte ainult kvaliteetset-dihüdromüritsetiini pulbrit, mille sisaldus on kõrge (98%), vaid arendame ka 30% vees{7}}lahustuvat DHM-pulbrit. On ka teisi spetsifikatsioone, mida saab kohandada, palunvõtke meiega ühendustjuuresinfo@kintaibio.com.

Viinapuu tee ekstrakti füüsikalised ja keemilised omadused

Sample available! Contact us now>>>
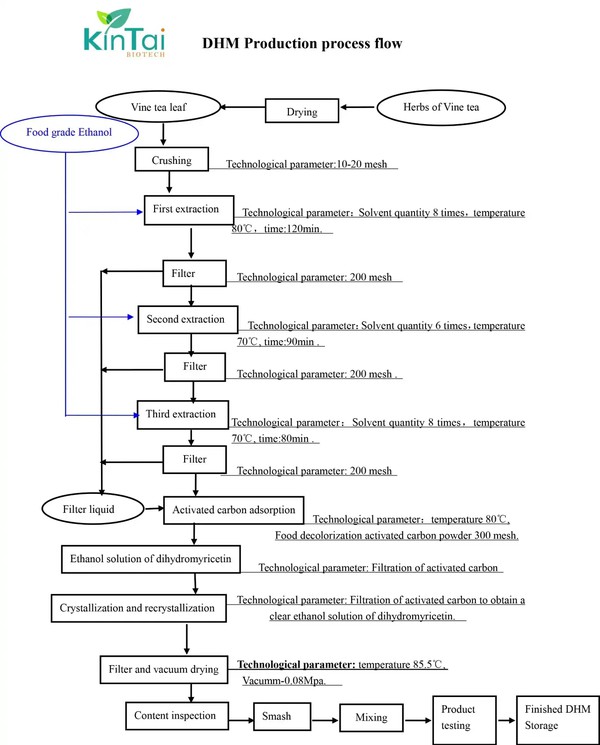
Kintai viinamarja tee ekstrakti tootmisprotsess

Viinapuu tee ekstrakt looma- ja linnukasvatuses
Viinapuu tee ekstrakti dihüdromüretiini lisamine söödale pakub linnukasvatusele mitmeid eeliseid. Esiteks tugevdab see kanade, partide ja teiste kariloomade immuunsust, parandades tervist ja vähendades haigusi, samuti soodustab see kanade immuunorganite arengut ja kahjustatud kudede taastumist. Teiseks parandab see oluliselt kodulindude kasvu efektiivsust. Näiteks suurendab selle söödale lisamine vahekorras 0,025% oluliselt broilerikukede söödatarbimist ja igapäevast kaalutõusu; munakanade puhul suurendab see oluliselt munatoodangut ja vähendab sööda-ja-munade suhet, mille tulemuseks on suurem sööda konversioonimäär. Lõpuks parandab see kanaliha kvaliteeti. Lisades seda vahekorras 0,025%, suureneb jalgade lihasmass; selle lisamine vahekorras 0,05% kuni 0,2% suurendab oluliselt tapmissagedust, mille tulemuseks on pehmem ja maitsvam kanaliha.

DHM-il on rikkad toimeained ja head bioloogilised funktsioonid ning on tõestatud, et sellel on ilmne kliiniline toime sea- ja kanakasvatuses ning sellel on laialdased kasutusvõimalused.
Viinapuu tee ekstrakti antibakteriaalne toime
Viinamarja tee sisaldab erinevaid toimeaineid, sealhulgas flavonoide, fenoole, polüsahhariide, lenduvaid õlisid, aminohappeid ja mikroelemente. Selle peamine toimeaine on flavonoidid, peamiselt dihüdromürtsetiin (DMY), mis on ka viinamarjatee peamine antibakteriaalne komponent. Flavonoidid, mis on tengcha põhikomponent, on kõrges kontsentratsioonis, ulatudes 43,40–45,52%-ni. Lisaks DMY-le on teiste flavonoidide hulgas müritsetiin, hesperetiin, taksifoliin, kvertsetiin, kempferool ja apigeniin. Lisaks hõlmavad viinamarja tee fenoolsed ühendid gallushapet, katehhiini ja epikatehhiini ning steroidsete ühendite hulka oleanoolhape, -sitosterool ja stigmasterool. DMY on tengcha peamine antibakteriaalne komponent. Lisaks antibakteriaalsetele omadustele on sellel ka -põletikuvastased, allergiavastased, hüpoglükeemilised, lipiide{11}}reguleerivad, antioksüdantsed ja kasvajavastased omadused, pakkudes laialdasi kasutusvõimalusi. Viinapuuteel ja selle ühendpreparaatidel on mitmekesised koostisained ja keerukad toimemehhanismid. Nende lihtsat in vitro antibakteriaalset toimet ei saa võrrelda antibiootikumidega, kuid kliinilised tulemused on seda tõestanudViinapuu tee ekstrakton tõepoolest tõhus bakteriaalsete infektsioonide ravis.

(Viide: Ampelopsis grossedenta antibakteriaalse toime uurimise edusammud, ZHOU Xi-ya, CHEN Jing, FANG Jian-guo, WANG Wen-qingi farmaatsia osakond, Tongji haigla, mis on seotud Tongji meditsiinikolledžiga, Huazhongi meditsiinikolledž, Huazhongi teadus- ja tehnoloogiaülikool3,30Wuhani teadus- ja tehnoloogiaülikool)
Viinapuu tee ekstrakti kasutusalad
Viinapuu tee ekstrakt Tervislikud toidud ja tervisetooted
See on kõige küpsem rakendusala. Ekstrakti kasutatakse peamiselt funktsionaalse koostisosana maksa kaitsmiseks, pohmelli leevendamiseks ja immuunsüsteemi tugevdamiseks. See leevendab tõhusalt keemilisi maksakahjustusi, kiirendades etanooli metabolismi ja pärssides maksa lipiidide peroksüdatsiooni, mistõttu seda kasutatakse laialdaselt sellistes toodetes nagu maksa{2}}kaitsvad tabletid ja pohmellikommid. Selle võimas antioksüdantne võime aitab eemaldada ka vabu radikaale, aeglustades vananemist ja seda kasutatakse mitmesugustes antioksüdantsetes toidulisandites.

Viinapuu tee ekstrakti põllumajandus ja loomakasvatus
Võimaliku rohelise söödalisandina uuritakse antibiootikumide keelu ajal selle võimalikku kasutamist kariloomade immuunsuse suurendamiseks ja kasvu soodustamiseks. Loomade soolestiku tervist parandades võib see vähendada antibiootikumide kasutamist. Viinapuu tee ekstrakti antioksüdantsed omadused võivad samuti aidata parandada liha kvaliteeti ja pikendada selle säilivusaega.

Miks valida KINTAI viinamarja tee ekstrakt?
Premium tooraine:Meie viinamarja tee on pärit Hiina põlistest mägipiirkondadest, kus see kasvab looduslikult ilma pestitsiidide ja raskmetallideta.
Täiustatud ekstraheerimistehnoloogia:Ühtlase efektiivsuse tagamiseks standardiseeritud 98% või rohkem dihüdromüritsetiiniga (DHM).
Läbipaistev kvaliteedikontroll:Iga tootepartii on laboratoorselt kontrollitud, et tagada puhtus ning raskmetallide, mikroobide ja pestitsiidide saasteainete jääkide puudumine.
Stabiilne tarneahel:Oleme professionaalne taimeekstrakti tootmistehas. - Vahendajaid pole, konkurentsivõimeline hind.
KKK
K: Millised on teie ekstrakti peamised aktiivsed ühendid?
V: Meie ekstrakt on standarditud 98% või rohkem DHM-i (dihüdromüritsetiin) koos flavonoidide ja polüfenoolidega, mis tagab kõrge tugevuse ja tõhususe.
K: Kas 98 dihüdromüritsetiini viinapuu tee ekstrakti saab kaubanduslikult kasutada?
V: Jah, meie kõrge puhtusastmega 98% DHM pulbrit kasutatakse sageli farmaatsiatööstuses.
K: Kas viinapuu tee ekstrakt on ohutu? Kas on mingeid kõrvalmõjusid?
V: Üldiselt tunnistatakse ohutuks (GRAS), kui seda kasutatakse vastavalt juhistele. Rasketest kõrvaltoimetest ei teatatud, kuid konsulteerige arstiga, kui olete rase, imetate või võtate ravimeid.
K: Kas pakute analüüsisertifikaate (COA)?
V: Jah! COA ja muude tootedokumentide saamiseks võtke meiega ühendust!
Meie sertifikaadid

Kuum tags: viinapuu tee ekstrakt, Hiina viinapuu tee ekstrakti tootjad, tarnijad, tehas


